中国·世俱杯「FIFA」官方网站-国际足联俱乐部世界杯
首页
机构设置
组织结构图
2025世俱杯官网
财务信息
信息公开
中国世俱杯官方
通知公告
服务指南
报销业务
收费业务
住房公积金业务
下载中心
表单下载
联系我们
地址电话
财务信息
信息公开
中国世俱杯官方
通知公告
您现在的位置是:
首页
»
财务信息
»
通知公告
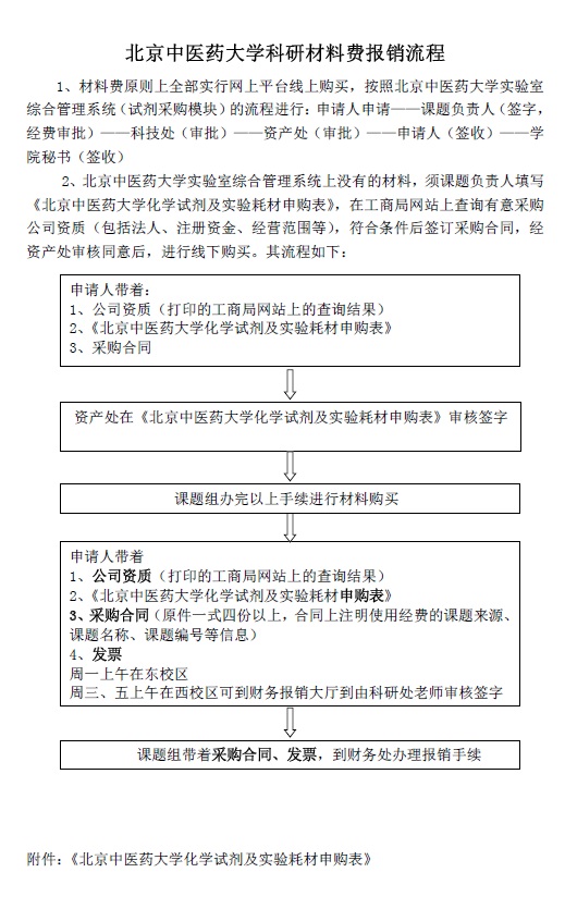
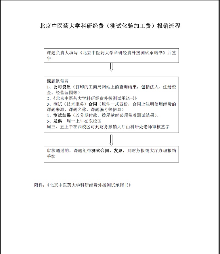
» "一站式服务"报销流程
"一站式服务"报销流程
发布日期:2015-03-23